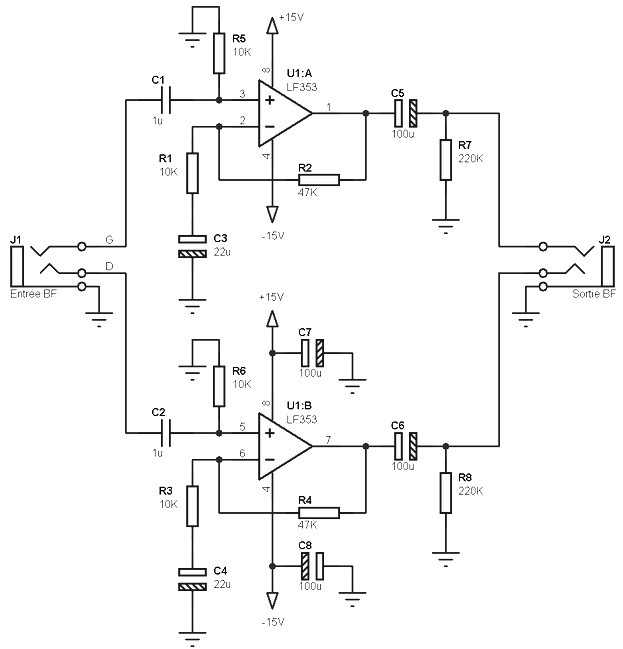
Asymetric Pre-amp with Dual Supply Voltage

asymetric pre amp dual supplyThis is the same scheme as the one shown Asymmetric Pre amp, but may seem more simple due to the disappearance of some components.

Virtual ground
With power of symmetrical type, we do not need the virtual ground, and components that were working for this function have no purpose.

Output coupling capacitors?
A priori, we should not need coupling capacitors in the signal AF output of the preamplifier, since the resting voltage (no audio signal at the input) is close to 0V continuously. However, I leave to you to decide whether or not to implement them, knowing that the value of the voltage may be present output depends on the op amp used.

Asymetric pre amp scheme for single or dual power supply

1 comment

Leave a Reply

Your email address will not be published. Required fields are marked *

This site uses Akismet to reduce spam. Learn how your comment data is processed.