Simple Audio Booster

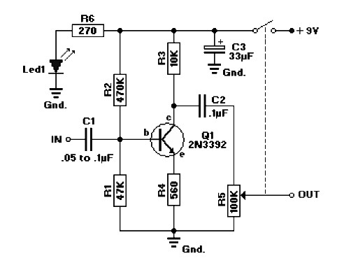
The audio boosterThis Audio booster circuit is very simple and can be applied to fm tuner or audio pre amplifier. The 2N3392  is a low-noise type transistor in TO-92 case. The transistor can can be replaced by a NTE199 or ECG199. If you wish to use a TUN, cross reference the parameters with one of the units from this list : TUP-TUN

Potentiometer R5 of 100K is a linear type with an on/off switch attached. The value of C1 may need to be between 0.05µF and 0.1µF (47nF/100nF). Experiment with the value for best performance.

Parts list :
R1 : 47K
R2 : 470K
R3 : 10K
R4 : 560
R5 : 100K potmeter+switch Linear
R6 : 270
C1 : Capacitor, .05-.1μF Ceramic, 50V
C2 : Capacitor, 0.1μF Ceramic, 50V
C3 : Capacitor, 33μF/25V Electrolytic
Q1 : 2N3392 Transistor, NPN
LED1 LED, red 276-033 Ultra-Bright

1 comment

  1. Can you put also the PBC layout and components layout? You can surely help me about this because it’s my project and I’m new to this.

Leave a Reply

Your email address will not be published. Required fields are marked *

This site uses Akismet to reduce spam. Learn how your comment data is processed.