Single Chip Audio Preamplifier LM 358

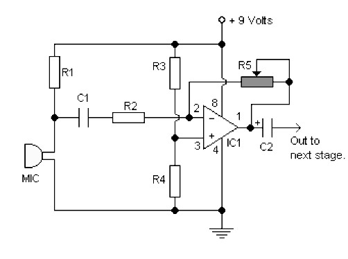
Single Chip Pre AmpThe circuit is based on low power ic LM358 dual op amp with a single 9 volt power supply. This pre amp has a gain which can be set via the variable resistor R5.

Parts list :
R1,R3,R4 : 10K
R2 : 1 K
R5 : 100K to 1M potensiomater.
C1 : 0.1uF disc capacitor type.
C2 : 4.7uF electrolytic capacitor type.
IC1 : LM 358 Low Power Dual Op Amp.
Mic : electret microphone type

Leave a Reply

Your email address will not be published. Required fields are marked *

This site uses Akismet to reduce spam. Learn how your comment data is processed.