100 Watt High Quality Power Amplifier

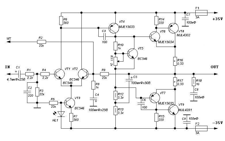
100 W HI FI Power AmplifierThe amplifier is completely based on discrete elements without any OS and other tricks. When working on the load and power 4 Ohm 35V amplifier has an output up to 100W. If there is a need to connect the load 8 Ohm power can be increased to + /-42V, in this case, we get the same 100W.

It is strongly recommended not to increase the voltage more than 42V, or you can go without the output transistors. When operating in bridge mode to be used an 8-ohm load, or, again, are deprived of any hope for the survival of the output transistors. By the way, we must note that the protection against short-circuit in the load is not provided, so you have to be careful.  To use the amplifier in bridged mode, you must login MT bolted to the output of another amplifier to the input signal and which. The remaining input is closed to ground.  Resistor R11 is used to set the quiescent current output transistors. Capacitor C4 determines the correct boundary gain and reduce its not worth it – get the self-oscillation at high frequencies.

Details
All Resistors – 0.25W except for R18, R12, R13, R16, R17. The first three – 0.5 W, the last two – to 5 watts. HL1 LED is not for beauty, so do not prisobachivat in ultra-bright LED circuit and display it on the front panel. Diode must be the most common, green – this is important, as the LEDs of other colors have different voltage drops.  If someone suddenly out of luck and he could not get the output transistors and MJL4281 MJL4302, they can be replaced by MJL21193 and MJL21194 respectively.  Variable resistor R11 is best to take multi-turn, although the fit and normal. There is not anything critical – just more convenient to set the quiescent current.

Actually setting is reduced to the quiescent current setting resistor R11 output transistors approximately 75-90 mA.
Output transistors, of course we put on the radiators. Area – 300-400 square meters. see for everyone. VT6 and VT7 can also make life easier by screwing them on the radiators of 50-70 square meters.

1 comment

Leave a Reply

Your email address will not be published. Required fields are marked *

This site uses Akismet to reduce spam. Learn how your comment data is processed.