RIAA Stereo Preamplifier Classic Version based on NE5532

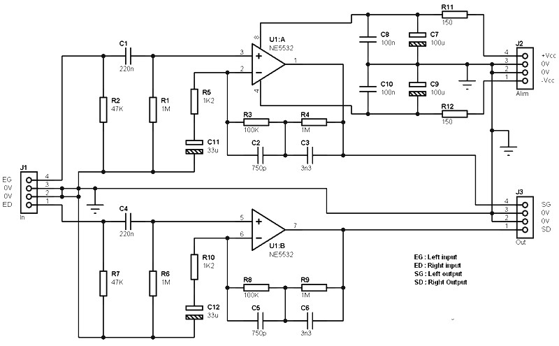
RIAA stereo preamplifier circuitThis RIAA stereo preamplifier uses only conventional components, you can easily find components at electronics store. The circuit is intended to be used with a vinyl turntable equipped with analog outputs (RCA). It provides the dual function of preamplifier and RIAA correction. This circuit is suitable for a MM (Moving Magnet), and is not suitable for a MC (Moving Coil).

Impedance matching
Left and right inputs performed well on a 47kohm resistor (R2 and R7) that acts as a load resistance for the turntable.

Amplification and RIAA correction
Amplification and RIAA are provided by the NE5532 dual operational amplifier, known for low noise, and related components. There are other integrated circuits perform better than NE5532. Correction frequency following the curve whose shape depends on the value of the resistors and capacitors that are used around the op amp: R3 R5 and C2-C4 for the left channel (upper assembly), R8-R10 and C6-C8 for the right channel (the bottom of the assembly). Amplification (gain) is defined by the voltage on the resistor value.

The supply
The power supply must be symmetrical + / 9V to + /-15V (max + /-18V). Local decoupling is provided by the RC network consisting of R11, C7 and C8 positive for power lines, and R12 C9, C10 to the negative line. For this coupling to be effective, four decoupling capacitors should be placed closest to the pin of the power IC NE5532 (terminals 4 and 8).

Leave a Reply

Your email address will not be published. Required fields are marked *

This site uses Akismet to reduce spam. Learn how your comment data is processed.