Headphone amplifier based OPA134PA

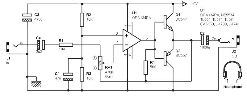
headphone amplifier The Headphone amplifier circuit is based on a combination of the op amp and output stage with two transistors, capable of delivering power to feed the headphones comfortably.

Headphone amplifier based OPA134PA Input stage
The input is on the inverting terminal of the op amp U1, through resistor R1 and a part of the gain adjustment potentiometer in RV1. Input impedance is high enough to allow the retribution at each line output level of AF without fear of interference, as long as it still remains that the output impedance of the circuit in which you will not connected to 2 KOhm or 4.7 KOhm …

Power Stage
It consists of the op amp U1 supported by a pair of transistors to enhance capacity in the output current. The op amp is polarized in its non-inverting input (terminal 3) so that the signal AF revolves around a voltage equal to half the supply voltage. This environment is achieved through the presence of the two resistors R2 and R3 of the same value, which form a voltage divider bridge, we are dealing with a virtual ground. The capacitor C1 guarantee a good stability to the reference voltage. The voltage thus generated can be found at the output, and should definitely not reach the earphones of the headset. This is the reason for the presence of the coupling capacitor C2, which passes only useful AC signal.

Headphone amplifier based OPA134PA Power supply
The circuit can draw power from a 9V battery, which of course can be replaced by a combination of a larger battery (2 x 4.5 V or 6 x 1.5 V), to allow greater autonomy. You also can use a 12V lead acid battery, or a set of rechargeable Ni-Cd or Ni-Mh provide voltage between 9V and 15V. Power supply decoupling is provided by capacitor C3, to be placed closer to the supply of integrated circuit terminals (terminals 4 and 7).

1 comment

Leave a Reply

Your email address will not be published. Required fields are marked *

This site uses Akismet to reduce spam. Learn how your comment data is processed.