Guitar Pre-amp Circuit based TL072

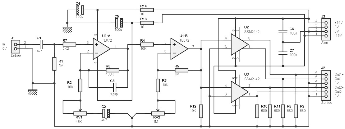
Guitar pre amp This guitar pre amp circuit has a high input impedance unbalanced and two balanced outputs completely independent set to deal high capacitive loads, and can therefore be used with long cables.

The guitar pre amp assembly does not really particular comment. The use of a type TL072 integrated circuit for the input stage is explained by the fact that it has a high input impedance (FET input) which allows to set the input impedance of assembly to the desired value, by 1Mohm, R1. Amplification is carried out by two separate stages to ensure a better stability and bandwidth when the gain is at its maximum. The completion of the two balanced outputs is facilitated by the use of line driver circuits specialized for this purpose in classical SSM2142. You will notice the presence of 680 ohm resistors on each output of the SSM2142. It is possible to do without it, provided to connect the terminals 7 and 8 together, and the terminals 1 and 2 together. The manufacturer instructions (datasheet) is not very precise about this, but I noticed better performance in distortion at high gain (> 50dB) … but in all honesty, through action, because the ear I have find any difference. Do as you wish.

Notes :
– Wire R7 and R3 as close to U1: A, R4 and R5 and the closest to U1: B
– If you see a parasitic oscillation when the gain is maximum, add a capacitor of 22pF to 120pF in parallel with the resistor R5.
– Minimize the cable length between the input connector and the input assembly.
– The SSM2142 can be replaced by DRV134, it has the same pinout and is a bit more efficient.
– The power supply must provide a dual voltage of + /-15V, and be perfectly stable.
thanks

Leave a Reply

Your email address will not be published. Required fields are marked *

This site uses Akismet to reduce spam. Learn how your comment data is processed.