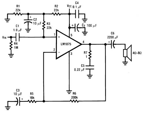
The following circuit uses LM1875 audio amplifier capable of delivering up to 30W RMS power into 8 ohm speakers with a total harmonic distortion (THD) 1%.
Note : The LM1875 integrated circuit should be installed on the heatsink to dissipate heat properly.
Range Vcc = 16V to 60V (60V 4A for maximum power)
Output = 30W RMS
THD (Pout = 20W, fo = 1kHz, 8 ohms) = 0.015%
THD (Pout = 20W, fo = 20 kHz, 8 ohms) = 0.05%
THD (Pout = 20W, fo = 1kHz, 4 ohms) = 0.022%
THD (Pout = 20W, fo = 20kHz, 4 ohms) = 0.07%
Gain = 20 (26dB)
Idle power consumption = 70mA
Parts list :
R1,R2,R3 : 22K
R4 : 1M
R5 : 10K
R6 : 200K
R7 : 1 ohm
C1 : 1.0uF
C2,C3 : 10uF
C4 : 0.1uF
C5 : 0.22uF
C6 : 2200uF
C7 : 100uF
IC : LM1875
