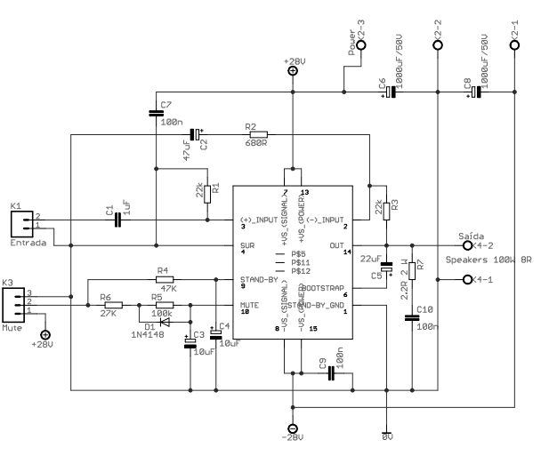
80W power amplifier circuit with TDA7294

80 watt power amp based tda 7294Power Amplifier based tda7294 from ST microeletronics, you can gain power up to 100W in a single chip, for stereo unit, use similar two circuits. This circuit is based on the manufacturer’s datasheet for tda7294 typical application usage. Amplifier is ready to work with a powerful signal source, if necessary, use an opamp pre-amplifier.

This type of 80w power amplifier circuit chip is ideal for surround sound systems. Since this is quite compact and can be used for independent amplifier for each speaker. In this way it can be upgraded to share source to support all of the connected amplifier.

List of components of 80w power  amplifier with tda 7294:
Resistors 1/4 watt 5% unless stated other value
R1-22K
R2 680
R3 22k
R4 47k
R5 100k
R6 27k Ohms – Red, Violet, Orange, Gold-value non-commercial use 22k + 5.6 k in series
R7 2.2 ohm 2 watt Red, Gold, Gold
Capacitors
From C1 1μF 100V – Capacitor Polyester Film
C2 47μF 50V Electrolytic Capacitor
C3, C4 10μF 63V Electrolytic Capacitors
C5 22μF 50V Electrolytic Capacitor
C6, C8 1000μF to 4700μF 50V 50 V electrolytic capacitors
C7, C9, C10 Polyester -104 100n, 100n or 0.1
Semiconductors
D1 1N4148
IC1 TDA7294V
Connectors
K1 connector for signal input (Line In)
K2 connector for connecting the source
K3 connector to connect key standby Mute
K4 Connector for Connecting the Speaker

Others
J1, J2, J3 Jumper – Pieces of wire
Other printed circuit board, symmetrical source-33V +33 / 3 + 3A, heat sink, etc.

Leave a Reply

Your email address will not be published. Required fields are marked *

This site uses Akismet to reduce spam. Learn how your comment data is processed.