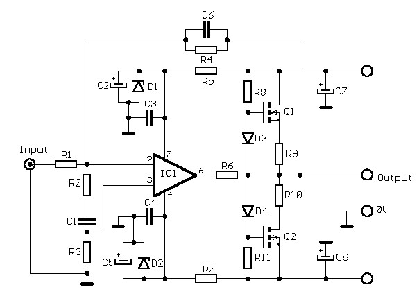
12W FET audio amplifier

12W audio amplifier F.E.T.This is a small 12W power amplifier on a load of 8 Ω, that combining the NE5534 integrated technology with transistors as V-MOSFET output stage get an excellent sound quality. The input sensitivity is 3V rms maximum, the distortion factor is 0.002% at 1 kHz, and frequency response is 15 Hz to 100 kHz. (-3dB).

12W FET audio amplifier  parts list :

R1 33 kΩ C1 1nF 63V D1 1N967B zener 18V 0.5W
R2 6.8 kΩ C2 47 µF 40V D2 1N967B zener 18V 0.5W
R3 22 kΩ C3 100 nF 63V D3 1N4148
R4 100 kΩ C4 100 nF 63V D4 1N4148
R5 1 kΩ C5 47 µF 40V Q1 2SK135
R6 330 Ω C6 4.7 pF ceramic Q2 2SJ50
R7 1 kΩ C7 100 µF 40V IC1 NE5534
R8 10 kΩ C8 100 µF 40V
R9 0.47 Ω 2W
R10 0.47 Ω 2W
R11 10 kΩ

2 comments

Leave a Reply

Your email address will not be published. Required fields are marked *

This site uses Akismet to reduce spam. Learn how your comment data is processed.