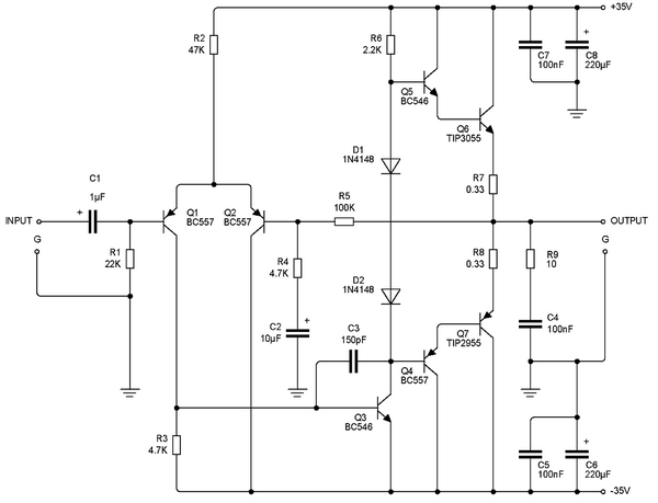
75W Transistor Audio Amplifier

75w power amplifier circuitIt is simple to build an amplifier, using the standard and stable and reliable. The 75 W amplifier circuit presented here is capable of driving 4 ohm, but, although used in 4 ohms, this amplifier has very few errors.

To be aware that there are no short-circuit output, so that when the speaker short, while the amplifier is working (with signal), there is a very real danger that may damage the transistor.

Characteristic of the 75W Transistor Audio Amplifier are as follows …
Sensitivity to 74 Watts output power – a little less than 1W (1W is 75W)
Gain – 27 dB
Frequency range (-3dB) – 10Hz to 23kHz @ 1W
THD, 1 kHz – 0.05% (typical maximum)
Open loop gain – 125dB (no load), 80dB (8 Ohm load)
Input Impedance – 22k ohms
DC-Offset – less than 100 mV (<20 mV typical **)
Noise – <2 mV at the output (-80dB unweighted ref 50W)

ThisĀ 75W Power Amplifier requires a power supply + /-35V (open circuit voltage), yan will give 70W into 8 ohms with ease.

Leave a Reply

Your email address will not be published. Required fields are marked *

This site uses Akismet to reduce spam. Learn how your comment data is processed.