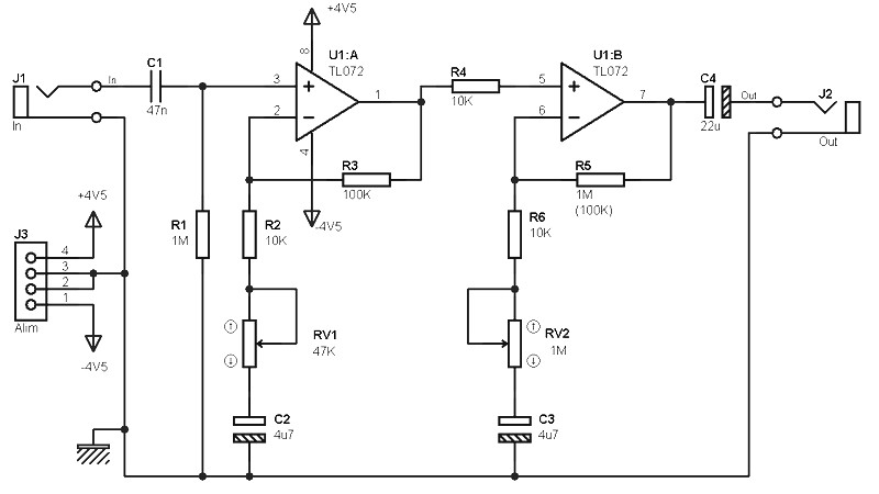
This simple pre amp based TL 072 circuit is certainly not the best, it doesn’t even have tone controls. But has the advantage of being simple to build and also have benefits from a very low cost.
The power supply
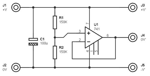
The supply voltage must be a symmetrical, two batteries of 4.5 V or 9V battery is enough. You can also use a single supply of between 9 V and 24 V, associated with a symmetrizer power such as that seen in the following diagram:

Notes :
- Wire R3 as close to U1: A, R4 and R5 and the closest to U1: B
- If you see a parasitic oscillation when the gain is maximum, add a capacitor of 22 pF to 100 pF in parallel with the resistor R5.
- Minimize the cable length between the input connector and the input assembly.
- The output of the TL072 has a current limiting resistor integrated, which makes it inappropriate to attack large cable lengths. There are specific integrated circuits dedicated to this task such as drivers or DRV134 SSM2142 balanced line (sample application). Remember that this preamp is simple, and can not bring the qualifier professional!
