RIAA Stereo Preamplifier Classic Version based on NE5534

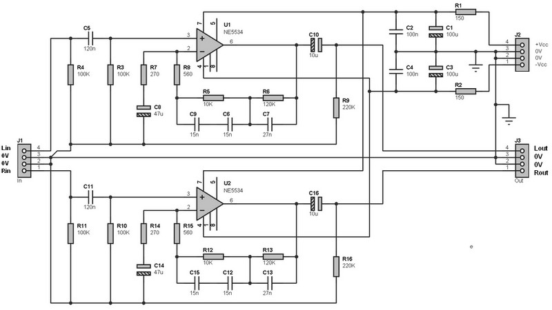
RIAA stereo preampHere the RIAA stereo preamplifier classic version based on NE5534. This setting is intended for use with a vinyl turntable equipped with an analog output (RCA). It provides the dual function of pre-amplification and RIAA correction. This RIAA pre amp circuit is suitable for MM cells (Moving Magnet), and is not suitable for cell MC (Moving Coil). It is slightly more efficient than “RIAA stereo preamplifier classic version, based on the NE5532”.

Impedance matching : The left and right inputs are performed both on a 100kOhm resistor (R4 and R11) which acts as load resistance for the turntable. The value of this resistance can be lowered, but not below 47K.

Amplification and RIAA correction : Amplification and RIAA correction is provided by two amplifiers, operational, slightly better than the NE5534 and NE5532 is also known for low noise levels. Frequency Corrections follow the curve which forms depends on the value of the resistors and capacitors that are used around the op amp: R5 to R8 and C6 to C9 for the left channel (upper circuit), R12 to R15 and C12 to C15 for the right channel (bottom circuit). Amplification (gain) is defined by the voltage on the resistor value. Resistors R5 and R12 standardize the frequency response to a value slightly greater than 35KHz. Two op amp frequency compensation is not necessary, thus improving their dynamic performance (better rise time ).

The power supply must be a symmetrical + / 9V to + /-15V (max + /-18V). Local decoupling is provided by the RC network consisting of R1, C1 and C2 for the positive branch of power, and R2, C3, C4 for the negative branch.

Leave a Reply

Your email address will not be published. Required fields are marked *

This site uses Akismet to reduce spam. Learn how your comment data is processed.