2x22W Car Audio Amplifier Circuit

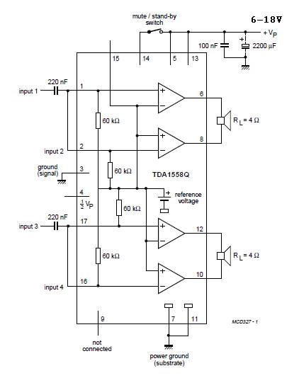
22Watt x 2 audio amplifierAbove is a schematic diagram of an amplifier which is used in car audio. This circuit uses IC TDA 1558 from Philips. TDA1558 is a monolithic integrated class-B Output power amplifier in 17-lead single-in-line (SIL) plastic package. The device contains 4 x 11 W single-ended or 2 x 22 W BTL amplifiers.

Features :
· High output power
· Low offset voltage at output (important for BTL)
· Fixed gain
· Good ripple rejection
· Mute/stand-by switch
· Load dump protection
· AC and DC short-circuit-safe to ground and VP
· Thermally protected
· Reverse polarity safe

Leave a Reply

Your email address will not be published. Required fields are marked *

This site uses Akismet to reduce spam. Learn how your comment data is processed.