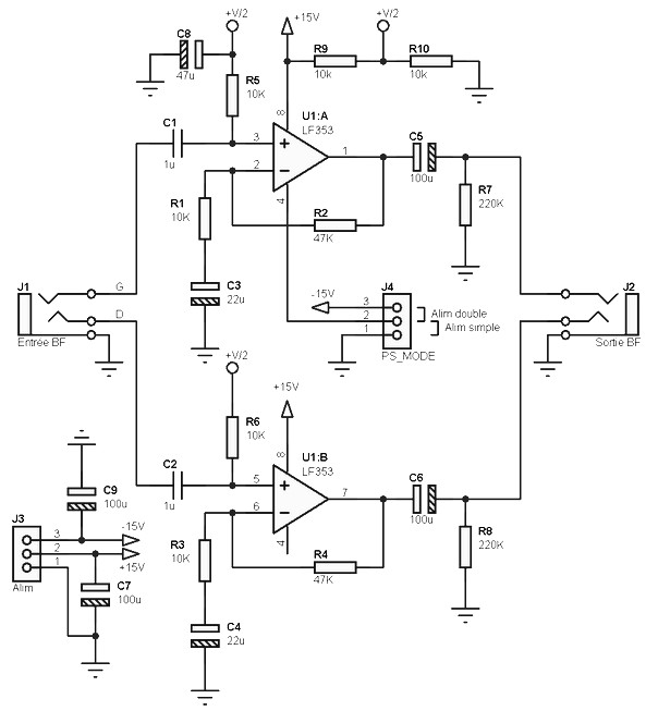
Concatenation of the two previous schemes Asymmetric Pre amp and Asymetric pre amp with dual supply voltage.
Power supply
As already stated, a single or dual power supply is required to power this circuit. You can do with a single +15 V power supply as described on page single supply, or a dual power supply as described on page Asymetric pre amp with dual supply voltage.
But any other single power supply delivers a regulated DC voltage value between 12 V and 24 V appropriate very well (max 30 V). If symmetrical power supply, do not exceed + /-15V (absolute maximum of + /-18V). If you absolutely want to use a power higher value, then you should choose a double op amp that is able to handle this voltage. If you want to integrate this set into a AF amp and use existing power to the amp.
