Asymmetric Pre-amplifier Circuit

pre amp single supplyThis Asymmetric Pre amp circuit is designed to amplify a signal little AF stereo line-level, and has an unbalanced input and output. It is perfect to add that little something missing to attack a power amplifier in good condition For example, to slightly increase the output level of a portable player like “MP3” or “FM tuner” supply power single or symmetrical (double), as desired.

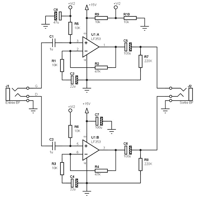
Single power supply and virtual ground
The use of a single power supply requires the presence of a voltage equal to the voltage divided by two. This half-voltage is created by the resistors R9 and R10 connected in voltage divider bridge. This half-voltage, which is a virtual ground, is stabilized by capacitor C8 and is brought on the non-inverting input of the op amp by the resistors R5 and R6 to the input signals are superimposed BF

Amplification
The capacitors C3 and C4 are used to limit the DC gain, since a capacitor acts like an open switch for DC voltages The gain is indeed defined by the resistors R1 and R2 for the left channel, and the resistors R3 and R4 for the right way. If the capacitors C3 and C4 do not “lead” not continuous, as if the resistors R1 and R3 were a very high value, as they are “disconnected” For more gain (AC, ie signals with BF), increase the value of resistors R2 and R4. For less gain, decrease in value. With the values ​​adopted here, the gain is about 15 dB (gain of about 5, 12 dB corresponds to a Gainde 4, and 20 dB corresponding to a gain of 10).

Asymmetric Pre amp Output
The AF output is made through coupling capacitors, to avoid passing the half-voltage output of this op amp. The resistors R7 and R9 determine the potential of the negative output capacitors C5 and C6, to a zero potential, so it has no “cloc” when connecting or disconnecting the output preamp, and allow at the same time reduce distortion if the equipment following features input coupling capacitors that are not referenced to ground.

Asymetric pre amp for dual supply voltage scheme.

Leave a Reply

Your email address will not be published. Required fields are marked *

This site uses Akismet to reduce spam. Learn how your comment data is processed.