This Low Power Amplifier 2 x 100 mW, without great pretensions, is simple to assemble, and works with a single power supply 9V battery (for example). However, it works a little better with a supply voltage slightly higher, +12 V to +18 V.
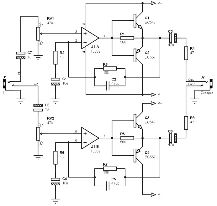
The Low Power Amplifier 2 x 100 mW circuit is based on the combination of op amp and an output stage push-pull with two transistors to charge more than a few mA and assuring to have few mW required for comfortable listening.
The voltage gain is about 10 (20 dB), and corresponds to the ratio of resistors R3 / R2 for the left channel and R7 / R6 to the right path.
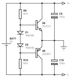
Power is supplied by a battery, creating a virtual ground prevents the use of a balanced power :

Note :
- Wiring of the terminal unless the capacitors C1 and C4 to ground and not to terminal -V.
- Increase the value of these capacitors C1 and C4, 1 uF 10 uF they pass, for an optimal in the low (cut-off frequency in the low end was a bit too high).
- Decline in value of the capacitors C2 and C5, 1 nF to 470 pF they pass (cutoff frequency in the high end was a bit too low).
