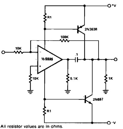
This is the schematic diagram of power booster circuit is capable of driving medium loads. The circuit as presented works with a NE5535 chip.
Other amps might be replaced only if R1 values are changed due to the Icc current needed by the amplifier. R1 needs to be calculated with the following expression :
R1 = 600 mW
Icc
