Variable Gain Amplifier controlled by voltage

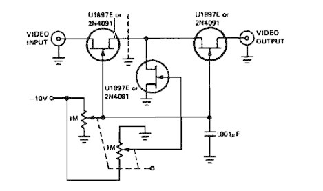
Variable Gain Video AmplifierThis is Variable Gain Amplifier controlled by voltage circuit function as video amplifier, it use 3 Field Effect Transistor (FET) type U1897E. U1897E  FET can also be replaced with a 2N4091.

The tee attenuator provides for optimum dynamic linear range attenuation up to 100 dB, even at frequency = 10.7 MHz with proper layout.

Leave a Reply

Your email address will not be published. Required fields are marked *

This site uses Akismet to reduce spam. Learn how your comment data is processed.