Mono Preamplifier based on TL062

Mono microphone pre ampThis circuit is perfect pre-amp to amplify the signal from a mono microphone. It is based on the use of a type integrated circuit TL062, a little less known perhaps as the TL082 or TL072 often used by maniacs audio.

This integrated circuit has two operational amplifier in a housing 8-pin, and has good performance alone, mostly in terms of noise and power consumption. Its use for portable audio applications.

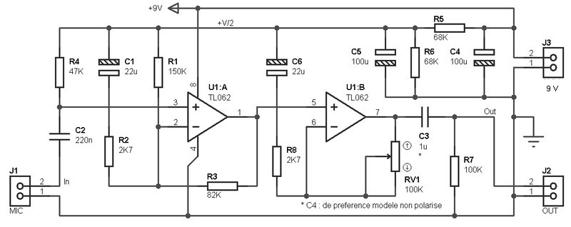
Mono preamp Parts list :
R1 : 150K
R2,R8 : 2K7
R3 : 82K
R4 : 4K7
R5, R6 : 68K
R7 : 100K
RV1 : 100K variable
C1,C6  : 22uF
C2 : 220nF
C3 : 1uF
C4,C5 : 100u
FU1 : TL062

Leave a Reply

Your email address will not be published. Required fields are marked *

This site uses Akismet to reduce spam. Learn how your comment data is processed.