Mono Preamplifier based on SSM2017 and SSM2142

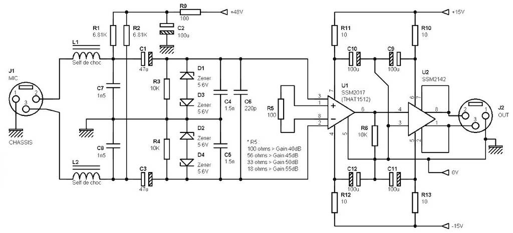
mono mic pre ampThis circuit is a mono preamp for use with a dynamic microphone or electrostatic. It has a phantom power and use a balanced input for the SSM2017 and SSM2142 for the symmetrization of the output.

No major difficulties for the realization, but may be difficult to find the SSM2017 and SSM2142. Note that you can easily replace the SSM2019 and SSM2017 directly by replacement it INA217, INA163 or by THAT 1510 orĀ  THAT 1512. Similarly, the SSM2142 can be replaced by DRV134. In all cases, the replacement is made pin to pin and does not require modification of the circuit.

The SSM2017 (or replacement SSM2019 or INA217) allows to make a good preamp with few components. In the schema on the internet is seen where the resistance that determines the gain is the only component in the Annex SSM. No phantom power supply provided (and therefore no protection against power surges), no RF input filter, in short, the ideal scheme for the beginner. The Mono preamp circuit diagram above includes all the “functions” basis, you will be completely free to simplify assembly by excluding one or all of these functions.

1 comment

Leave a Reply

Your email address will not be published. Required fields are marked *

This site uses Akismet to reduce spam. Learn how your comment data is processed.