Compact Power Amplifier based LM386

Mini compact amplifierThe compact power amplifier chip LM386 is perfect if the whole scheme powered from the battery.This circuit can be used as an amplifier for portable speakers because of its small and compact.

Here are the parameters of the device:
6 – 12 VDC
Output power 1 W, 8 Ohm
Indicator of the circuit – LED
Small size – only 44 mm x 44 mm

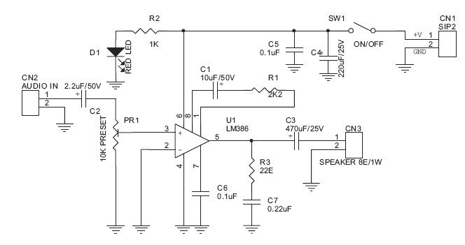
Parts list :
R1:2k2
R2 : 1K
R3 : 22
C1 : 10uF/50V
C2 : 2.2uF/50V
C3 : 470uF/25V
C4 : 220uF/25V
C5, C6 : 0.1uF
C7 : 0.22uF
D1 : Red LED
PR1 : 10K preset
U1 : LM358
SW1 : Slide switch

Leave a Reply

Your email address will not be published. Required fields are marked *

This site uses Akismet to reduce spam. Learn how your comment data is processed.