Car stereo amplifier based TDA1535

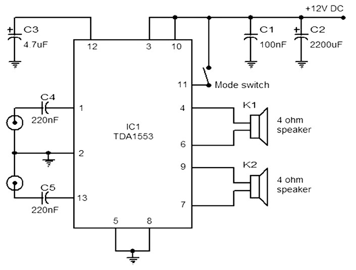
Car audio amplifier based TDA1553The scheme given here is a car stereo amplifier circuit can be used in That car or other vehicle. The circuit is based TDA1553, which is a Class-B audio amplifier. As you can see this circuit is very simple, consisting only of the IC and the capacitor 6.

Description:
Here is a circuit diagram of car stereo amplifier based on TDA1553. TDA1553 is a monolithic Class B audio amplifier containing two x 22 watt amplifier configuration bridge loads. This amplifier operates from 12V DC and was developed for applications intentionaly car audio. IC also has loads of good features Such as short circuit protection, protection reload, reverse polarity, speaker protection, etc

In the circuit, C4 and C5 are input decoupling capacitor C3 set the time as speaker protection delay. Capacitors C1 and C2 are the feedback filter.

Parts list :
C1 : 100nF
C2 : 2200uF
C3 : 4.7uF
C4 : 220nF
C5 : 220nF
IC1 : TDA 1553

Notes:
Assemble the circuit on a good quality PCB.
Use 12V DC to supply the circuit.
The circuit can deliver 22W per channel into 4 Ohms speakers.
Mount the IC with an appropriate heat sink

Leave a Reply

Your email address will not be published. Required fields are marked *

This site uses Akismet to reduce spam. Learn how your comment data is processed.