30 watt audio amplifier based TDA2040

30w power amp tda2040A 30 watt audio amplifier circuit using TDA2040 are shown here. TDA2040 is class AB monolithic integrated audio amplifier available in the package Pentawatt. The IC has a low harmonic distortion and has a built in circuit protection for short circuit.

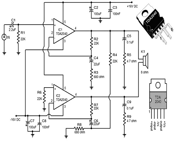
In the circuit, two TDA2040 ICs are wired in BTL (bridge-tied load) configuration to provide 30W of output into 8 ohm speakers at + /-16V DC. The capacitor C1 is the decoupling capacitor DC input. Network with components R2, C4, R3 provides feedback for IC1 while R7, C6, R8 network provides information for IC2. Network C5, R5 and C9, R9 provides stability at high frequency. Capacitors C2, C3 filters the positive supply rail while the capacitors C7, C8 filters the negative supply rail.

30 watt audio amplifier Parts list :
R1, R2, R4, R6, R7 : 22k
R3, R8 : 680 ohm
R5, R9 : 4.7 ohm
C1 : 2.2uF
C2, C7 : 100uF
C3, C8 : 100nF
C4, C6 : 22uF
C5, C9 : 0.1uF
IC1, IC2 : TDA2040

Leave a Reply

Your email address will not be published. Required fields are marked *

This site uses Akismet to reduce spam. Learn how your comment data is processed.