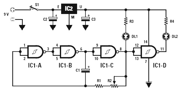
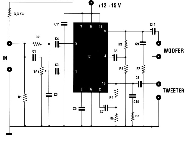
This is a 20 watts audio amplifier is supplied with a voltage 14.4 volts, giving a total power of 20 watts into two different channels, each of which is connected to the tweeter and a woofer. This amplifier is therefore equipped with an active CROSSOVER filter with a crossover frequency of 2 KHz. Each loudspeaker must support a power of 10 watts and have an impedance of 4 ohms.
The supply voltage can be between 12 and up to 15 volts. This two way amplifier can also be beneficially used as a BOOSTER for 2 way radio. In this case, it is necessary to place a 3.3 Kohm resistor between the output of the radio and the amplifier input (see diagram). To avoid unpleasant distortion, we must avoid to apply input signals greater than 50 mV.
LIST OF ELECTRONIC COMPONENTS:
All resistors are 1/4 watt unless otherwise stated.
Rl = 680 Ohms
R2 = 10Kohms
R3 = 1 Kohm
R4 = 1 Kohm
R5 = 10Ohms
R6 = 10 Ohms
R7 = 10hm
R8 = 1 Ohm
TR1 = 10 Kohm trimmer
CI = 5.6 nF ceramic.
C2 = 5.6 nF ceramic.
C3 = 2.2 uF16V elec.
C4 = 2.2 uF16V elec.
C5 = 2.2 uF16V elec.
C6 = 100uF16V elec.
C7 = 100uF16V elec.
C8 = 100uF16V elec
C9 = 100nF pol.
C10 = 100nF pol.
C11=100nF pol.
Cl2 = 2200uF16Velec.
IC1 = TDA2004-2005
A heat sink
