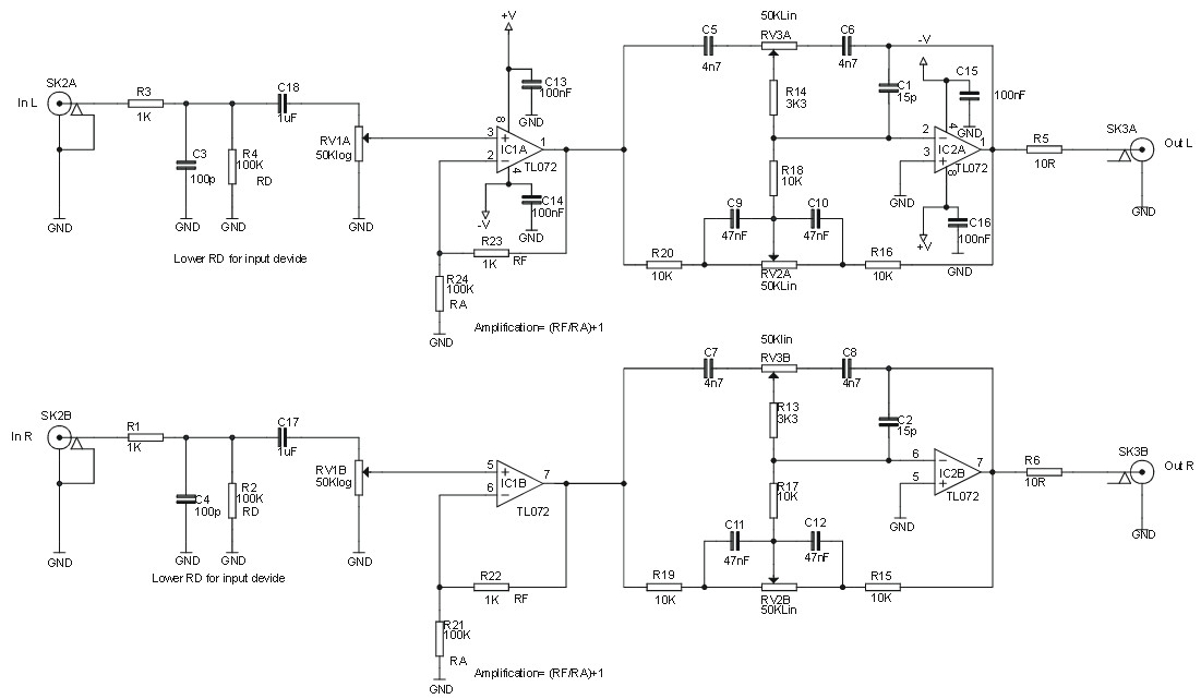
This is the circuit diagram of stereo pre-amp with volume and tone control. When using one of our amplifiers (big or small), you always need a volume control and preferably also a tone control. This circuit available in kit. This circuit operated with 12V symmetrical/dual polarity power supply.
Circuit Features:
- Stereo volume control
- Stereo Baxandall bass and treble control
- Low noise en = 15 nV/√ Hz (typ)
- Output short-circuit protection
- Low harmonic distortion: 0.01% (typical)
Circuit Specifications:
- Supply voltage: 2 x 12VAC / 100mA
- Frequency response: 3Hz – 500kHz (-3dB)
- Standard amplification: x1
- Signal to noise ratio: 98dB
- Harmonic distortion: < 0.005% (@1KHz)
- Maximum output: 5V RMS
- Tone control:
+ and -15dB @ 20Hz
+ and -15dB @ 15kHz - Input impedance: 50k ohms
To build this circuit, please download the kit manual document from Velleman. It contains schematic diagram and partlist and the guide to build this preamp circuit.
