Preamp for Speakers as a Microphone 2

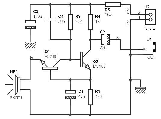
Preamp for the speakers as a microphone 2The previous Preamp for the speakers as a microphone installation is indeed simple, but has virtually no gain. It is quite possible to add a second transistor to fill the gap, as shown in above diagram.

Note that the resistor R1 serves as the polarization of the two transistors Q1 and Q2. At the same time, the transistor input matching has become an NPN.

Parts list :

R1 : 470
R3 : 82K
R4 : 1K
R5 : 1K5
C1 : 47uF
C2 : 22uF
C3 : 100uF
C4 : 56pF
Q1, Q2 : BC109

Leave a Reply

Your email address will not be published. Required fields are marked *

This site uses Akismet to reduce spam. Learn how your comment data is processed.