Multidirectional microphone amplifier

Multidirectional microphone amplifierThis Multidirectional microphone amplifier circuit is often used in a panel discussion or a meeting room to capture the audio from all the partners without the need to give each microphone. Placing this in the middle of the table captures audio from each through which is formed by four electret capsules with a level control for each individual reception.

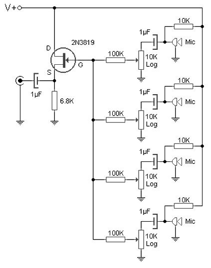
We can say that this Multidirectional microphone circuit consists one side of electret four modules, each of them provide power to the capsule through 10K resistor, DC blocked through 1μF capacitor and the resulting AF signal is received at the end of the potentiometer which serves as a reception setting. 100K resistors and transistors form a network FET preamp and summing several signals, which can be applied without any problems on the line input as the microphone channel of the console.

The circuit is powered by a 9V and consumption is very low, so it can be safely operated by a power source or standard 9V battery. In the latter case, remember that proper filtering is the key to good audio quality.

Output cables must be shielded types (mesh) to prevent interference or noise from the sound produced.

It is recommended to mount it in a cabinet or in a circular or pyramidal. Although the first is what gives best results and has a nice aesthetic.

Another recommendation that is not in the scheme is to put a 100nF capacitor between + V and mass within the printed circuit of the apparatus.

The potentiometer allows to adjust the sensitivity of each microphone. This is useful when there are more people on one side than another, or when someone is talking too loudly than others.

Leave a Reply

Your email address will not be published. Required fields are marked *

This site uses Akismet to reduce spam. Learn how your comment data is processed.