Hi Fi headset Amplifier based LM 4880

Hi Fi headphone amplifier circuit diagramDescription of electronic assembly :
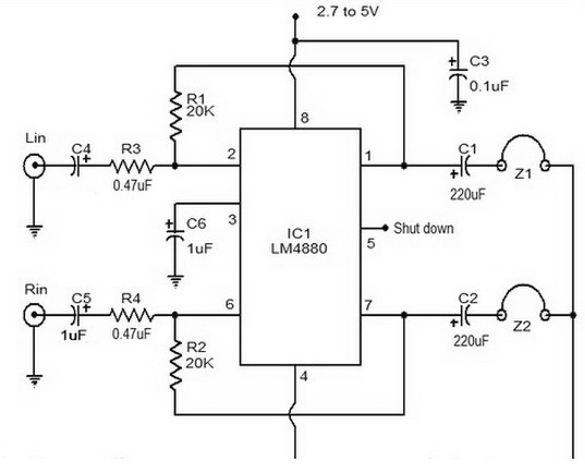
LM4880 is a dual audio HiFi amplifier IC from National Semiconductor. This headphone amplifier circuit is specifically designed to produce high quality audio output with a minimum amount of components. LM4880 integrated circuit capable of delivering 250mW per channel into 8 ohm load.

IC has a THD of 0.1% and has a voltage range of 2.7V to 5V DC. In the circuit shown above, the resistors R1 and R2 are the feedback resistor.
C4 and C5 are DC input decoupling capacitor. Filtering capacitor C3 provide power and reduce noise. The amplifier automatically shuts off when a low logic level is given to the shutdown pin (pin 5).  The capacitor C6 is working at half-supply filtering.

Hi Fi headset Amplifier Parts list :
R1, R2 : 20K
R3, R4 : 0.47 OHM
C1, C2 : 220uF
C3 : 0.1uF
C4, C5 : 1uF
IC : LM4880

Note that:
Assemble this Hi Fi headset Amplifier based on LM 4880 circuit in a good quality PCB.
The headphone amplifier circuit can be powered by anything between 2.7 to 5V DC.
A high logic at pin 5 will cause the amplifier shut down mode.
For 32 ohm headphones, 85mW amplifier offers 0.1% THD.

Leave a Reply

Your email address will not be published. Required fields are marked *

This site uses Akismet to reduce spam. Learn how your comment data is processed.