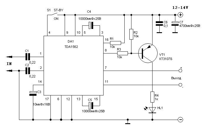
Car Power Amplifier based TDA1562

Car Power AmplifierAudio amplifier is built with the main component of Philips TDA1562 IC. The TDA1562 is a monolithic integrated 70 W/4 W.
Bridge-Tied Load (BTL) class-H high efficiency power amplifier in a 17 lead DIL-bent-SIL plastic power package. Its essence is that to a certain value output (approx. 20 watts) amplifier operates in the mode B. If the output power increases further, included a clever scheme to increase the voltage output stage and thus enables the amplifier to swing to a maximum power of 70 watts.

Key features :

Supply voltage
: 14.4V
Current consumption in silent mode
: 110mA
Input resistance
: 150Ohm
Rated output power (CG = 0.5%)
: 55W
Maximum power output (CG = 10%)
: 70W
Frequency
: 20 … 20000V

This chip is recommended for use in the entry-level subwoofer in your car. And the scheme presented is optimized for this application. Although, of course, no one bothers to play with it a full signal.

Parts List :
R1,R2,R3 : 10K
R4 : 1K
C1,C2 : 0,22uF
C3 : 10uF/16V
C4, C5 : 10000uF/25v
C6 : 0,1uF
C7 : 4700uF/25V
VT1 : KT3107
HL1 : any
DA1 : TDA1562

Leave a Reply

Your email address will not be published. Required fields are marked *

This site uses Akismet to reduce spam. Learn how your comment data is processed.