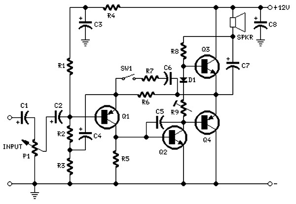
2 watts amplifier schematic diagram

The amplifier is designed for independent in a small speaker box. Can support to Walkman, Mini-Disc and CD players, computers, and similar devices with line or headphone output. Of course, in many cases, you will need to create two units for stereo.

2 watt amplifier circuitThe circuit is intentionally designed using old type transistor, it is to get the harmonic distortion and to avoid the difficulty of finding good components. This 2 watt Amplifier (s) can be easily supplied by plug-in wall transformer 12V. Closing SW1 bass boost is provided but, at the same time, volume control must be increased to compensate for the loss of power at higher frequencies.

In use, R9 should be carefully adjusted to provide minimum signal for audible distortion consistent cross-over with minimal quiescent current consumption measurement, a good compromise is to set the quiescent current at about 10-15 mA.

2 Watt amplifier circuit Parts list :

P1 = 10K    Log.    Potentiometer
R1, R2 = 33K        Resistors 1/4W
R3 = 33R               Resistor 1/4W
R4 = 15K               Resistor 1/4W
R5, R6 = 1K          Resistors 1/4W
R7 = 680R            Resistor 1/4W
R8 = 120R            Resistor 1/2W
R9 = 100R            1/2W Trimmer Cermet

C1, C2 = 10μF/63V     electrolytic capacitors
C3 = 100UF                  Electrolytic Capacitor 25V
C4, C7 = CAP 470UF/25V     electrolytic capacitors
C5 = 47pF                      Ceramic Capacitor 63V
C6 = 220nF/63V         Capacitor Polyester
C8 = CAP 1000UF      Electrolytic Capacitor 25V

D1 = 1N4148                 Diode 75V 150mA

Q1 = BC560C    45V 100mA PNP Transistor low-noise, high-gain
Q2 = BC337       45V 800mA NPN Transistor
Q3 = TIP31A     Transistor NPN 60V 4A
Q4 = TIP32A    Transistor PNP 60V 4A

SW1    SPST switch

SPKR    05/03 Watt speaker, 8, 4 or 2 ohm impedance

Leave a Reply

Your email address will not be published. Required fields are marked *

This site uses Akismet to reduce spam. Learn how your comment data is processed.