12W amplifier circuit based 741 Op Amp

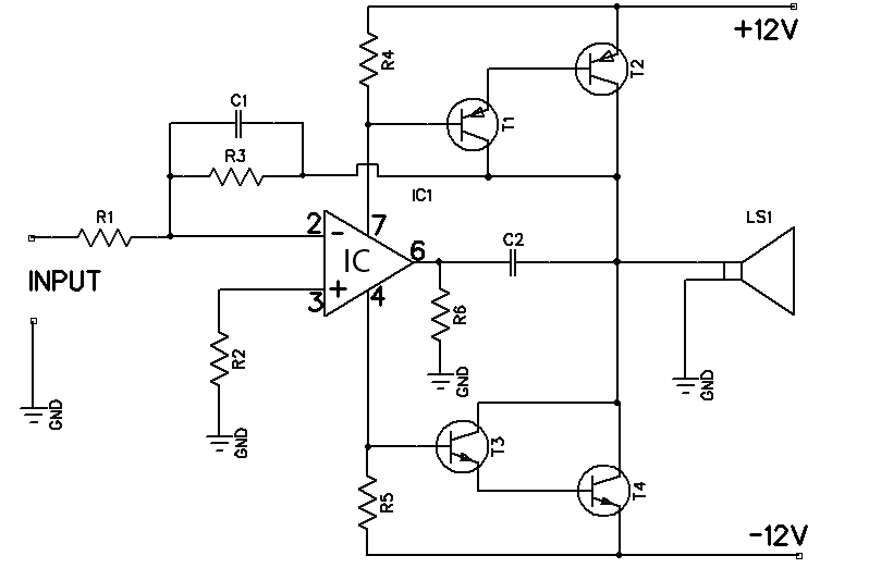
12w amplifier based 741This Amplifier is 12 watts and to operate this is use source of  dual symmetric ± 12 volt. The 741 provides the required gain while the speaker unit driven by complementary Darlingtons T1, T2 and T3, T4.

Input signal to the Darlington comes from the feed current 741. Since R6 is connected to earth, positive or negative current signal is also going through R4 or R5. The voltage drop across this resistance serves as the input signal to the transistor pairs. A common dc negative feedback from the collector junction with T2 and T4 stabilize the DC circuit and the junction point is maintained at zero volts. So, there is no coupling capacitor needed for the speaker.

PARTS LIST :
R1 10k
R2 4.7KΩ
R3 270KΩ
R4 1k
R5 1k
R6 47Ω 1W
C1 50 Pf
C2 0.01 mF
T1 BC178
T2 2N6107
T3 AC108
T4 2N5294
IC LM741
LS1 50W 4Ω

Leave a Reply

Your email address will not be published. Required fields are marked *

This site uses Akismet to reduce spam. Learn how your comment data is processed.