This is the circuit design of 150W car audio amplifier. The circuit is divided in two block diagrams: The tone control circuit and power amplifier circuit.
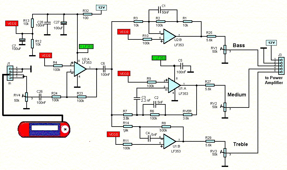
Tone Control for 150W Car Audio Amplifier
The tone control circuit build based on IC LF353 In stereo mode, we shall have the action of eight loudspeakers which are going to create a very important sound pressure.
Tone Control Scheme
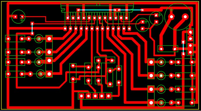
Tone Control PCB Design
150W Car Power Amplifier
The power amplifier is built based single LA47536 power IC for each channel. For stereo channel you need two similar circuit for each modul (tone control and power amplifier)
The LA47536 is a 4-channel BTL power amplifier IC developed for use in car audio systems. The output stage features
- A pure complimentary structure that uses V-PNP transistors on the high side and NPN transistors on the low side to provide high power and superb audio quality.
- The LA47536 includes almost all the functions required for car audio use, including a standby switch, a muting function, and each protection circuit. It also provides a self-diagnosis function (output offset detection).







Thank you for sharing this article. Actually, i was searching this 150W amplifier circuit. very nice and informative and please keep posting the amazing article like this.
can you tell me how the transistor is connected on the spot because it is obscured by the car or maybe you do but i don’t understand.