An integral part of modern multimedia computer is the presence of two active audio speakers (mounted on a monitor or set next to it). Due to a number of physical limitations of the two small computer speakers can not achieve a good reproduction of the full range of sound frequencies. Especially collapses and distorted bass. Therefore, to obtain high-quality background music is usually used yet a third column – the subwoofer.
In high quality active speakers, such as company Altec Lansing, a built-in audio amplifier has an output labeled “SUB” (model ACS40, Fig. 5.1). It is designed to connect low-frequency active column.
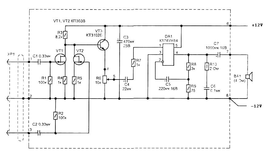
This circuit uses IC K174UN14 from Russia. Its gain depends on the ratio of resistors R8-R9. Chain of elements R10-C6 band of amplified frequencies limits that increases the stability of work, excluding the occurrence of generation at frequencies above 100 kHz. Signals from the output of “SUB” come to the mixer, collected from field-effect transistors (VT1, VT2). Provides isolation between the mixer outputs and amplifies the signal by about 3 times. Resistor R6 sets the desired level of sound in the low column BA1 with respect to the lateral columns, and the main (overall) volume control and tone control is usually performed in the main amplifier on the body in a side column or from the program.
This scheme has the following main amplifier specifications:
1) output power at 4 ohm 4 W;
2) The band of amplified frequencies 60 … 120 000 Hz;
3) current consumption at Vin = 0 to 35 mA;
4) The supply voltage can range from 9 … 15 V;
5) THD of less than 0.5%.
