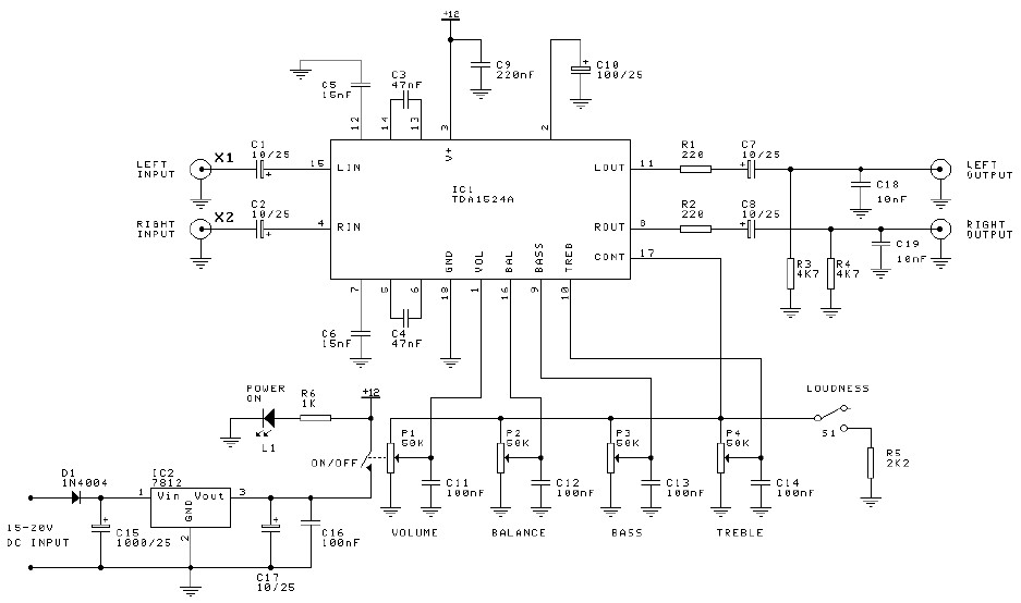
This is the circuit diagram of stereo preamplifier which built based a compact IC TDA1524A. Tone control circuit module is included in this preamplifier circuit, so you can connect the output channels directly to stereo power audio amplifier circuit.
Components List
| R1, R2 = 220R R3, R4 = 4K7 R5 = 2K2 R6 = 1K C1, 2, 7, 8, 17 = 10uF/25V C3, 4 = 47nF C5, 6 = 15nF C9 = 220nF C10 = 100uF/25V |
C11, 12, 13, 14, 16 = 100nF C15 = 1000uF/35V C18, 19 = 10nF IC1 = TDA1524A IC2 = LM7812 P1 = 50k linear switch pot P2, 3, 4 = 50k linear pot D1 = Diode 1N4004 L1 = LED |
Circuit Features:
- Simple construction
- Few external components
- Low noise and distortion
- Switchable loudness
- Will drive most power amplifier
Pre-amplifier Specifications:
- D.C. Input : 15V DC supply or 12V battery at 50 mA.
- Gain 20 dB max.
- Maximum output : > 3 V RMS
- Maximum input : > 300 mV, G = 20 dB ; > 3V RMS, G = 0dB
- Input: Z > 10 k ohm
- Output: Z < 300 ohm
- Frequency resp. : < 10 Hz to > 50 kHz ; + / – 1 dB
- THD at 1kHz : < 0.1 % at 1V output
- S/N ratio : > 85 dB, G = 0 dB
- Bass boost/cut ~ 15 dB at 50 Hz
- Treble boost/cut ~ 15 dB at 15 kHz
Download the application notes of this stereo preamplifier circuit here
Download the TDA1524A datasheet here
