Headphones Amplifier based LM741

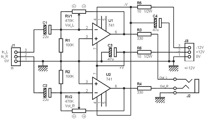
Headphones amplifier based 741You can see this Headphones amplifier circuit more complete, since it shows all the components required for both left and right channels. Dont expect miracles from this type of circuit, the distortion can be quite important if you push too much volume. If you are looking for a headphone amp that sounds “loud and clear”,  this amplifier will probably not live up to your expectations. But in ‘normal’ use, it is a good small Headphones amplifier.

Amplification
One component is used here to amplify the input signal for each of left and right: an op amp architecture-known type LM741 (U1 for the left channel and U2 for the right channel). Gain, and therefore the output power will depend on the position of the slider of the potentiometer (RV1 for the left channel and RV2 for the right channel) variable resistor wired between the output of the op amp and its inverting input. RB call the “right” of the potentiometer (RV1 or RV2), between slider and output op amp, and RA call “left” part, from slider and inverting input. The gain is then defined as the ratio RB / RA :

-If the potentiometer is in the middle position, the resistance of both sides of the slider is the same: RA = RB. The system gain is then:

G = RB / RA = 1 (no amplification or attenuation)

– If the potentiometer is set to 1 / 10 (slider near the input), the resistance RA is lower than RB. The system gain is then:

G = RB / RA = 10 (amplification)

– If the potentiometer is set to 9 / 10 (slider close to the output), the resistance RA is greater than RB. The system gain is then:

G = RB / RA = 0.1 (attenuation)

The resistors R1 and R2 are used to determine the potential of coupling capacitors C1 and C2 to a fixed value of 0V.

Leave a Reply

Your email address will not be published. Required fields are marked *

This site uses Akismet to reduce spam. Learn how your comment data is processed.