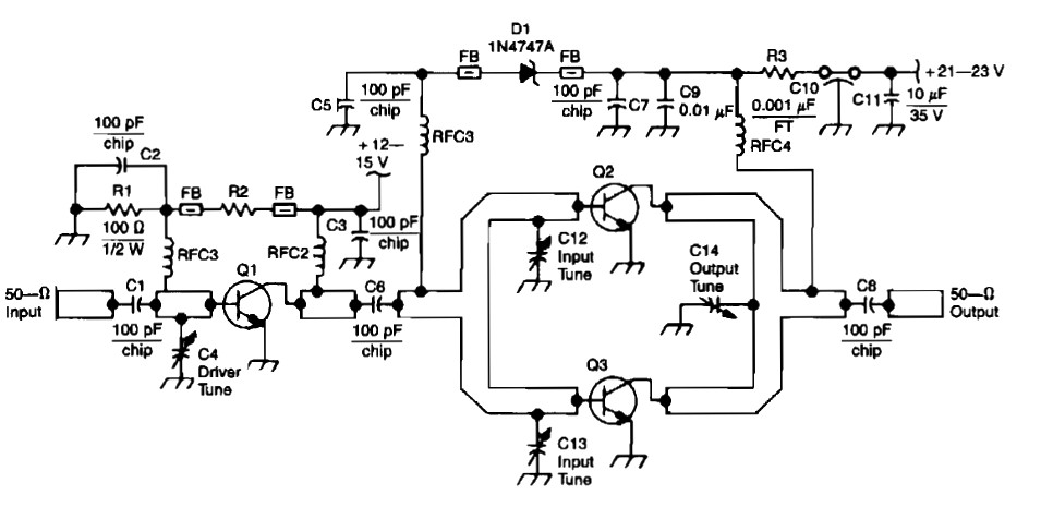
This RF amplifier circuit has a power output of 4 Watts at a frequency of 900 Mhz. Applying Wilkinson power dividers in the base and collector circuits of Q2 and Q3, a couple of SD1853 driver application transistor are paralleled for double the power output of the 2-W amplifier.
The two-stage, 4W, SD1598/SD1853 amplifier.
C4, C12 to C14 0.3 to 3pF Johanson piston trimmer.
D1 1N4747A 20-V, 1 W Zener.
Q1 SD1598.
Q2, Q3 SD1853.
R2 1.5 to 1.7 kohm, 1/2W.
R3 1 to 2ohm,2W,
RFC1 to RFC4 : 8 turns of #28 enam. wire, cloaewound, 0.1″ ID.

Parts-placement diagram for the 2 x S01853 amplifier. The PC-board edges are not shown. All components mount to the trace side of the PC board
(except those mounted to the enclosure).
