15 w class B audio amplifier

Below is a circuit diagram of class B 15 Watts audio amplifier is designed using a dual op-amp and transistor.

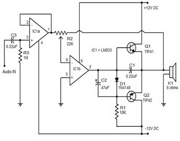
15 w class b amplifierThe 15 W class B audio amplifier circuit shown here is a simple class B audio amplifier based onĀ LM833 op amp, TIP41 and TIP42 transistors. LM833 is a dual operational amplifier with high scanning speed and low distortion designed specifically for audio applications. This audio amplifier circuit can provide 15 watts of audio output to a 8-12 ohm speaker with a supply voltage of + /-12V DC dual power.

Dual operational amplifier in the LM833 IC is used here. IC1a is wired as a buffer and C3 works as input decoupling capacitor DC. IC1b is wired inverter mode and it provides a negative feedback. Complementary power transistors TIP41 and TIP42 are wired in Class B push pull system and they drive the speaker. Diode D1 provides a bias voltage of 0.7 V in pair of push-pull and capacitors C2 protect 0.7 V bias voltage through D1 from heavy surge voltage at the output of IC1b.

Notes:
The audio amplifier circuit should be mounted on good quality PCB.
Use a support for mounting IC1.
Use a 12 /-12V dual power supply to supply the amplifier.
Potentiometer R2 can be used as a volume control.
Increase the supply voltage will increase power output.
Anyway notefollowing points.
TIP42 and 41 can only handle up to 6A.
IC1 maximum supply voltage can handle is 16/16 V DC.

1 comment

  1. max. power is about 7.5 w at 8 ohm. Impossible to get more sine output w. +/- 12 v.
    At 12 ohm max. is 5w. P max. = (V-vsat)^2/8R.

Leave a Reply

Your email address will not be published. Required fields are marked *

This site uses Akismet to reduce spam. Learn how your comment data is processed.