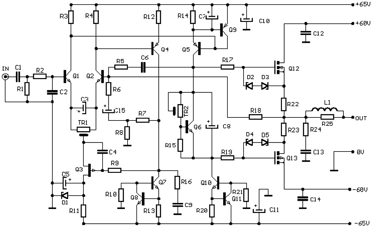
100W Audio Amplifier based F.E.T

100W FET audio amplifierThis 100W Audio Amplifier design uses two V-MOSFET transistor technology as the output stage, delivering 100W in output, with a 4 Ω load. It is important that the transistor of the output stage, kept cool by adding a heatsink or fan for example.

For this haigh power fet amplifier, use two symmetrical power supply.
V max: balanced + / – 65V DC
V max: balanced + / – 60V DC
I max: 6A + / – 65V
I max: 5A + / – 60V

100W Audio Amplifier based F.E.T Parts list :

R1 27 kΩ C1 1 uF 63V D1 1N759A 0.5W 12V zener
R2 4.7 kΩ C2 1nF 100V D2 1N4738AT 8.2V 1W zener
R3 5.6 kΩ C3 100 uF 16V D3 1N4738AT 8.2V 1W zener
R4 5.6 kΩ C4 100 nF 100V D4 1N4738AT 8.2V 1W zener
R5 47 k 22 uF 16V C5 D5 1N4738AT 8.2V 1W zener
R6 1 k 4.7 pF ceramic C6 Q1 BC547
R7 22 kΩ
22 uF 16V C7
Q2 BC547
R8 12 Ω 47 uF 16V C8 Q3 2N5460
R9 1 M C9 100V 1nF Q4 MPSA93
R10 22 kΩ C10 100 uF 100V Q5 MPSA93
R11 4.7 kΩ C11 100 uF 100V Q6 BC182
R12 33 Ω C12 100 nF 250V Q7 MPSA43
R13 82 Ω C13 150 nF 100V Q8 BC182
R14 33Ω C14 100 nF 250V Q9 BC212
R15 2.7 kΩ C15 100 uF 35V Q10 MPSA43
R16 270 Ω Q11 BC182
R17 680 Ω Q12 2SK134 or 2SK135
R18 33 kΩ L1 20 turns 0.6mm on R25 Q13 2SJ49 or 2SJ50
R19 680 Ω
R20 82 Ω
R21 22 kΩ
0.33 Ω 5W R22
0.33 Ω 5W R23
R24 8.2 kΩ
R25 10 Ω 1W
470 Ω potentiometer TR1
4.7 kΩ potentiometer TR2

Leave a Reply

Your email address will not be published. Required fields are marked *

This site uses Akismet to reduce spam. Learn how your comment data is processed.