Small stereo headphone amplifier

Small headphone amplifierA small stereo headphone amplifier cheap and very nice features (without HIFI). It only uses a single power supply value between 15 V and 24 V (you can even lower up to 12 V, but with a less backup).

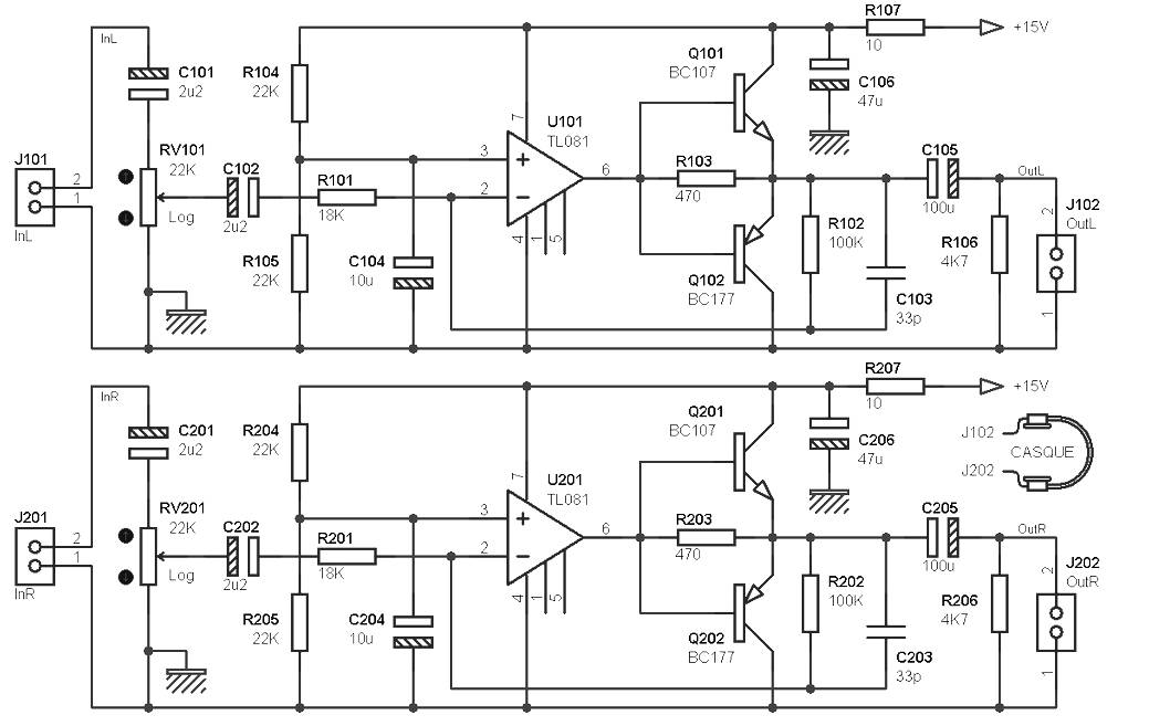
The total gain is determined by the ratio of resistors R102 / R101 for the left channel (top half of the diagram), and R202 / R201 for the right channel (lower half of the diagram), and is about 5 in this case (about 15 dB). Capacitors C103 and C203 may seem unnecessary to some, but mounting low gain can also oscillate, and these two capacitors limit the risk that happening.

Power is single, despite the presence of op amp, with the polarization to VCC / 2 of their non-inverting input (virtual ground composed of R104 / R105 and R204 / R205). A small supply decoupling consists of couples R107 / R207 and C106 / C206 reduces the internal resistance of the power supply and get a better response to transistions fast. The separation of the two left and right channels is also improved slightly (less crosstalk)

Leave a Reply

Your email address will not be published. Required fields are marked *

This site uses Akismet to reduce spam. Learn how your comment data is processed.