Simple 150 Watt Amplifier with Darlington Transistor

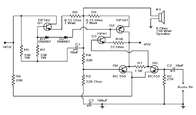
150 watt amplifierI found a simple 150 Watt Amplifier circuit that is built with just a few components.The 150 Watt Amplifier made in two Darlington transistor, the circuit gives power output 150 watts at 4 ohm load.

TIP147 and TIP142 – Darlington complementary pair of transistors that are popular because of their indestructibility. The transistors are designed for operating current of 5 amps and the collector voltage of 100 V. The two transistors BC558 (Q4 and Q5) made ​​pre-amplifier bias adjustment for Q1, Q2, Q3 (TIP142, TIP147, TIP42 ). This 150-Watt Amplifier scheme is very reliable that can assemble on any breadboard. To power the circuit requires bipolar power supply ± 45 V and capable of giving a current of 5 A.

Note :

  • Remember, TIP142 and TIP147 – Darlington transistors, consisting of two transistors, two resistors and diodes.
  • The power supply must be well stabilized and filtered output voltage quality.
  • If you need a volume knob, just solder in series with the 150 Watt Amplifier input 10k variable resistor.

Leave a Reply

Your email address will not be published. Required fields are marked *

This site uses Akismet to reduce spam. Learn how your comment data is processed.