Electret Microphone Pre-amp based NE5532

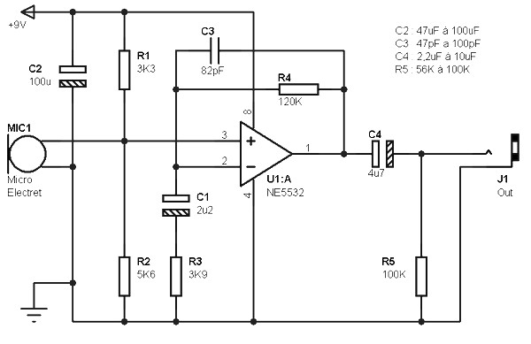
Electret mic pre ampThe mic preamplifier described here is designed to connect a small electret microphone. The Electret microphone pre amp scheme is very simple and based on available today components.

The op amp provides an amplification of about 30 dB (which is sufficient for the relatively high output level of an electret microphone), this gain depends on the value of resistors R3 and R4. If you want to be able to vary the gain, simply replace the resistor R4 to 120K a 470K potentiometer in series with a resistance of 10K. The overall gain in this way can vary from 10 to 45 dB.

It is sufficient for a single power supply (not balanced), a single 9V battery work fine. To increase the independence of assembly, you can replace the NE5532 with less energy op amp. AC power can be used, but must be perfectly stable.

2 comments

Leave a Reply

Your email address will not be published. Required fields are marked *

This site uses Akismet to reduce spam. Learn how your comment data is processed.