
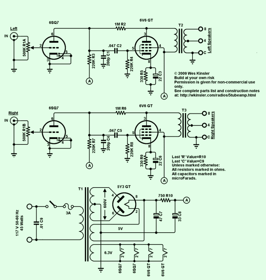
Here the schematic diagram of 2x4W stereo tube amplifier which built based 5 power tubes component. This amplifier will produces up to 4 watt audio power for each output channel.
Components list:
C1, C4 = 200pF/600v
C2, C5 = 47nF/600v
C3, C6 = 22uF/25v
C7 = 47uF/450V
C8 = 33nF/450V
C9 = 10nF/1400v
R1A & B = 500KΩ Dual gang Potentiometer
R2, R6 = 1MΩ 1/2W
R3, R7 = 470KΩ 1/2W
R4, R8 = 220KΩ 1/2W
R5, R9 = 330Ω, wire-wound or metal oxide 2W
R10 = 750Ω, wire-wound 20W
Audio Output Transformer T2, T3
Primary (impedance) = 3300 Ω @ 400 cycles
Secondary (impedance) = 4 or 8 Ω @ 400 cycles
Power Transformer, T1
Primary = 117v 60 cycles
Sec. 1 = 600v CT @ 80mA
Sec. 2 = 5v @ 2A
Sec. 3 = 6.3v @ 4A
Tubes:
6SQ7-GT
6V6-GT
5Y3-GT – Full-wave vacuum rectifier
Circuit notes:
- For finest audio reproduction results, 90db/watt speakers or higher efficiency should be utilized.
- Do not forget hook-up wire, sockets, switch, and also a chassis or circuit board. All tubes are octal type and will require an octal socket.
- Shield any hook-up wires utilized within the signal path between the input jack and the first audio tube.
- R10 will create considerable heat, and care needs to be taken in its location. I utilized a large adjustable wire wound resistor for this and mounted it above the chassis. A choke coil in its place would give better performance and more closely resemble the electromagnet field inside the prototype.
- A choke coil with a DC resistance approximate to 750 ohms may possibly be substituted for R10.
This 2x4W stereo tube amplifier circuit is taken from wkinsler.com