10W Amplifier for portable cd players

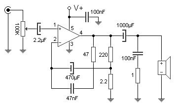
10W portable cd player amplifierThis 10W Amplifier is ideal to drive medium size speakers and use it for a portable CD player or mp3 player. With only one active component of TDA2003 integrated circuit and a single supply source of 8 to 18 volts, this amplifier circuit can provide up to 10W of power to the load which can be between 2 and 8 ohm.

Clearly an integrated circuit, TDA2003, must be mounted with the proper heat sink to prevent damage to internal components from overheating.

At full power the circuit requires 2A to work properly.

10W power can be obtained optimally with 12V 2A and 4 ohm loads. These input must be at least 1Vpp to achieve this performance.

10W Amplifier Parts list :
Resistors :
100K variable
47 ohm
220 ohm
2.2 ohm
1 ohm
Capacitors :
2.2uF
470uF
47nF
100nF (2)
1000uF
IC : TDA 2003

Leave a Reply

Your email address will not be published. Required fields are marked *

This site uses Akismet to reduce spam. Learn how your comment data is processed.