Categories: Power Amplifier

100W Audio Amplifier with Integrated Circuit

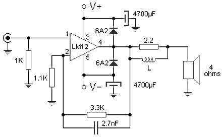
Almost all of the audio power amplifier if using integrated circuit amplifier as circuit shown here which is use M12CLK is an power operational amplifier. It allows an output stage operating at even 2 ohms impedance and gain power 150W. For stability and safety this system decided to make it work with 4 ohm speakers so we gain 100W RMS power.

The coil L at the output is formed by 14 turns of wire nr. The separation of the coils is not critical and might leave one beside the next.

The transformer of the power supply must provide 24v + 24v AC in its secondary with a current of 5A for one stage (mono) or 10A for two stages (stereo). While four diodes can be used to make the source 15A is recommended to use a rectifier bridge metal and placed in the corresponding heat sink.

Given their unusual 1.1k resistor values ​​should be accurate. While the output resistance (in parallel with the coil) must be at least 2W of power.

Electrolytic capacitors should be 50V or 63V.

Amplifier Circuit

View Comments

Share
Published by
Amplifier Circuit

Recent Posts

10-100W Class-D Power Audio Amplifier Using MD7120 MOSFET Driver

Class-D Power Audio Amplifier Using MD7120 MOSFET Driver This is the circuit design of Class-D…

3 years ago

Active Antenna Amplifier For FM Radio

This is the circuit diagram of active antenna amplifier for FM radio device. With only…

5 years ago

400 Watt 70 Volt Amplifier

This is the schematic design of 400 Watt 70 Volt amplifier capable to deliver about…

7 years ago

150W Power Amplifier using Transistor

This is the circuit diagram of 150W power amplifier which built using power transistors. The…

7 years ago

1000W Stereo Audio Amplifier with Transistors 2SC5200 and 2SA1943

This is the circuit design of 1000W stereo audio amplifier. It is a very good…

7 years ago

150W Car Audio Amplifier

This is the circuit design of 150W car audio amplifier. The circuit is divided in…

7 years ago