Categories: Power Amplifier

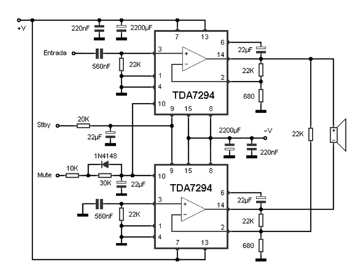
100W bridge amplifier based TDA7294

This 100W bridge amplifier circuit can increase the power level of the audio signal from a source that has a LINE output type.

The heart of this bridge mode amplifier circuit is the TDA7294 integrated circuit which is actually a power operational amplifier with a pre-amplifier circuit, temperature control and output short circuit protection. In addition the IC is equipped with separate input Mute (Mute output) and the STBY or Stand-By (Disconnect the power amplifier). Each IC amplifies half-cycle signal input and provides output 50W each.

This 100W bridge amplifier circuit must be powered with + /-25V and 4A. Where to stereo equipment requiring current should be 8A. Load (speaker) must be 8 ohms. With these values​​, the circuit will deliver 100W with a total distortion of less than 0.1% distortion or 150W with a total of about 10%. Because of this feedback to the speaker configuration to bridge the two terminals (positive and negative), the negative terminal should not be transferred to the ground as in other amplifiers. Doing so will cause a short circuit at the output of the chip and damage it by activating protective if not reversed in time.

For power supply can be use classic transformer or a switching power supply, in the latter case the source must be of good quality and filtered. But if weight is not a problem we recommend using a good old transformer with rectifier and electrolytic and ceramic capacitors.

TDA7294:
The manufacturer of this IC (SGS-Thompson) should activate the mute function before using Stand-By. This IC generates 1.3 degrees Celsius per watt of power. That is why we have to put on an adequate heat sink to prevent system overheat and cause overtemperature shutdown.

Although the manufacturer claims that this is a built-in 100v / 100w should be remembered that this specification is technically and theoretically. In practice, the integrated circuit can deliver power over a 50w 8 ohm load at a voltage of 50V for starting which consumes about 2 amperes and generates heat.

Amplifier Circuit

Share
Published by
Amplifier Circuit

Recent Posts

10-100W Class-D Power Audio Amplifier Using MD7120 MOSFET Driver

Class-D Power Audio Amplifier Using MD7120 MOSFET Driver This is the circuit design of Class-D…

3 years ago

Active Antenna Amplifier For FM Radio

This is the circuit diagram of active antenna amplifier for FM radio device. With only…

5 years ago

400 Watt 70 Volt Amplifier

This is the schematic design of 400 Watt 70 Volt amplifier capable to deliver about…

7 years ago

150W Power Amplifier using Transistor

This is the circuit diagram of 150W power amplifier which built using power transistors. The…

7 years ago

1000W Stereo Audio Amplifier with Transistors 2SC5200 and 2SA1943

This is the circuit design of 1000W stereo audio amplifier. It is a very good…

7 years ago

150W Car Audio Amplifier

This is the circuit design of 150W car audio amplifier. The circuit is divided in…

7 years ago