Categories: RF Amplifier

70W FM amplifier

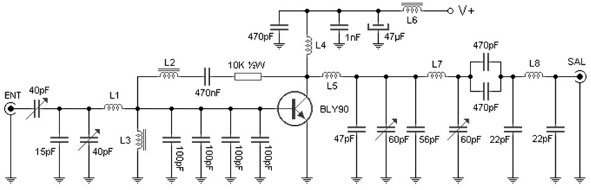
The following circuit is a power amplifier for FM stations, this time with a power output of 70 watts.

The heart of this stage is an RF transistor (the BLY90) which, together with the classical passive components in such systems, performs the function of amplifying the radio signal present at its base to deliver to its collector.

The power supply is 14V, with a current of 7 to 8A. It is almost impossible at this stage parasitic oscillations occur. Second harmonic suppression is better than 45dB.

L1 3 Turns on air 7mm
L2 Shock of RF 0.22μH
L3 15 turns 0.5mm wire on a 47K resistor ½ W
L4 3 Turns on air 5mm
L5 Arch 25mm high by 15mm wide. 0.5mm to 5mm wire
L6 Shock RF
L7 3 Turns on air 7mm
L8 4 Turns on 8mm air

Amplifier Circuit

Share
Published by
Amplifier Circuit

Recent Posts

10-100W Class-D Power Audio Amplifier Using MD7120 MOSFET Driver

Class-D Power Audio Amplifier Using MD7120 MOSFET Driver This is the circuit design of Class-D…

3 years ago

Active Antenna Amplifier For FM Radio

This is the circuit diagram of active antenna amplifier for FM radio device. With only…

5 years ago

400 Watt 70 Volt Amplifier

This is the schematic design of 400 Watt 70 Volt amplifier capable to deliver about…

7 years ago

150W Power Amplifier using Transistor

This is the circuit diagram of 150W power amplifier which built using power transistors. The…

7 years ago

1000W Stereo Audio Amplifier with Transistors 2SC5200 and 2SA1943

This is the circuit design of 1000W stereo audio amplifier. It is a very good…

7 years ago

150W Car Audio Amplifier

This is the circuit design of 150W car audio amplifier. The circuit is divided in…

7 years ago