Active FM Amplifier

This Active FM Amplifier circuit is reliable, and it only requires a few components. This circuit works with only one active component of the UHF / VHF transistor type, MFE201.

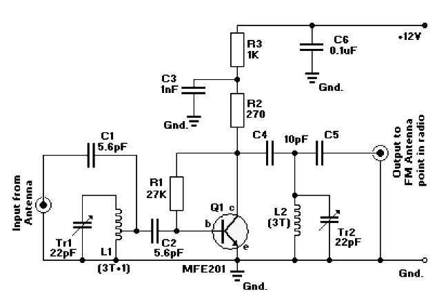
This amplifier will pull in all distant FM stations clearly. Active FM amplifier circuit is configured as a common-emitter tuned RF pre-amplifier wired around the VHF / UHF transistor MFE201. There are several other types of transistors that will probably work as well, such as NTE107, 2SC2570, etc. but this is untested.

Adjust capacitor trimmers C1 and C2 for maximum gain. Input coil L1 is made up of 4 turns of 20SWG enamelled copper wire over the 5mm diameter former. It is tapped at the first turn from ground lead side. Coil L2 is just like L1, but has only 3 turns. Pin configuration is shown in the diagram.

Amplifier Circuit

Share
Published by
Amplifier Circuit

Recent Posts

10-100W Class-D Power Audio Amplifier Using MD7120 MOSFET Driver

Class-D Power Audio Amplifier Using MD7120 MOSFET Driver This is the circuit design of Class-D…

3 years ago

Active Antenna Amplifier For FM Radio

This is the circuit diagram of active antenna amplifier for FM radio device. With only…

5 years ago

400 Watt 70 Volt Amplifier

This is the schematic design of 400 Watt 70 Volt amplifier capable to deliver about…

7 years ago

150W Power Amplifier using Transistor

This is the circuit diagram of 150W power amplifier which built using power transistors. The…

7 years ago

1000W Stereo Audio Amplifier with Transistors 2SC5200 and 2SA1943

This is the circuit design of 1000W stereo audio amplifier. It is a very good…

7 years ago

150W Car Audio Amplifier

This is the circuit design of 150W car audio amplifier. The circuit is divided in…

7 years ago