Categories: Power Amplifier

10 W Power amplifier based TDA2003

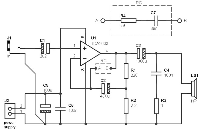
This 10 W Power amplifier, is simple to perform, and works with a single power source between 12 V and 18 V. It is based on the use of type TDA2003 integrated amplifier, capable of its own to deliver around 10 W power to the load of 2 ohms and the power supply voltage of 18 V, the distortion level of 10% (0.15% up to 7.5 W). With the use of two types of integrated circuits is in bridge mode, it is possible to quadruple the output power amplifier to 40 W (2 ohm load, with 18 V power supply and a distortion of 10% – 30 W max for the distortion of 0.15%).

The 10 W Power amplifier circuit diagram, based on the application note from SGS-Thomson, suggests the relative simplicity of this achievement. And that’s mainly what made the TDA2003 is popular (according to the TDA2002, a little less powerful but you can use here without changing anything else in the components).

Speaker impedance and output power
You can use an speaker or a combination of speaker with a value between 2 and 8 ohms. The power of 10 W for 2 ohms specified (2 speaker 4 ohms connected in parallel, for example) will decrease if you choose an speaker impedance higher (in the case of all the audio amps). For Power supply 18 V.
With 1.6 ohms: 12 W to 10% distortion – 9 W 0.15% distortion
With 2 ohms: 10 W to 10% distortion – 7.5 W for 0.15% distortion
With 3.2 ohms: 7.5 W at 10% distortion – 5.6 W for 0.15% distortion
With 4 ohms: 6 W at 10% distortion – 4.5 W for 0.15% distortion
With 8 ohms: 3 W – but the TDA2003 has not really been designed to work with a load as “high”.

Amplifier Circuit

Share
Published by
Amplifier Circuit

Recent Posts

10-100W Class-D Power Audio Amplifier Using MD7120 MOSFET Driver

Class-D Power Audio Amplifier Using MD7120 MOSFET Driver This is the circuit design of Class-D…

3 years ago

Active Antenna Amplifier For FM Radio

This is the circuit diagram of active antenna amplifier for FM radio device. With only…

5 years ago

400 Watt 70 Volt Amplifier

This is the schematic design of 400 Watt 70 Volt amplifier capable to deliver about…

7 years ago

150W Power Amplifier using Transistor

This is the circuit diagram of 150W power amplifier which built using power transistors. The…

7 years ago

1000W Stereo Audio Amplifier with Transistors 2SC5200 and 2SA1943

This is the circuit design of 1000W stereo audio amplifier. It is a very good…

7 years ago

150W Car Audio Amplifier

This is the circuit design of 150W car audio amplifier. The circuit is divided in…

7 years ago