Categories: Other circuit

Portable Sound level meter

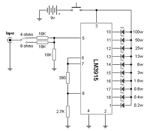
These Sound level meter devices can directly determine the power delivered by the amplifier to the cabinet or Loudspeaker. Operated through a common 9V battery makes it portable and easy to carry.

As shown in the Sound level meter schematic diagram of the entire system is in the integrated circuit LM3915, and beyond that there are only a a few passive components. Because the impedance of the speaker in which the measurements were made affecting the outcome, and therefore provided a button to select the load impedance, it may be 4 or 8 ohm.

These Sound level meter devices must be connected, if possible, the terminal itself and baffle not on the amplifier to prevent effect of cable length and voltage drop that is not covered under the measure.

Parts list :

Resistors : 10K (2), 18K, 390K, 2.7K
Diode : Led (10)
IC : LM3915
Battery : 9V

Amplifier Circuit

Recent Posts

10-100W Class-D Power Audio Amplifier Using MD7120 MOSFET Driver

Class-D Power Audio Amplifier Using MD7120 MOSFET Driver This is the circuit design of Class-D…

3 years ago

Active Antenna Amplifier For FM Radio

This is the circuit diagram of active antenna amplifier for FM radio device. With only…

5 years ago

400 Watt 70 Volt Amplifier

This is the schematic design of 400 Watt 70 Volt amplifier capable to deliver about…

7 years ago

150W Power Amplifier using Transistor

This is the circuit diagram of 150W power amplifier which built using power transistors. The…

7 years ago

1000W Stereo Audio Amplifier with Transistors 2SC5200 and 2SA1943

This is the circuit design of 1000W stereo audio amplifier. It is a very good…

7 years ago

150W Car Audio Amplifier

This is the circuit design of 150W car audio amplifier. The circuit is divided in…

7 years ago